登录新浪财经APP 搜索【信披】查看更多考评等级
专题:证监会发布《私募投资基金信息披露监督管理办法》
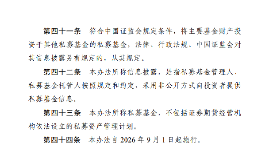
2月27日,中国证监会正式发布《私募投资基金信息披露监督管理办法》(以下简称《办法》),自2026年9月1日起施行。《办法》共七章四十四条,从总则、信息披露基本要求、定期报告、临时报告和清算报告、信息披露事务管理、监督管理和法律责任等方面,对私募基金信息披露活动作出全面规范。
据基金业协会数据显示,截至2025年12月,全国共有19231家私募基金管理人,备案产品13.83万只,私募基金总规模达22.15万亿元。《办法》的出台旨在压实私募基金管理人、托管人信息披露责任,规范信息披露行为,提高私募基金运作透明度,切实保护投资者合法权益。

七章四十四条!五大方面主要内容全面解读
《办法》共七章四十四条,主要内容涵盖以下五大方面:
一是明确信息披露原则。 私募基金管理人、托管人应按照法律、行政法规、证监会规定及基金合同约定,保证所披露信息的真实性、准确性、完整性和及时性。销售机构接受委托披露信息,不得篡改信息,管理人不因委托而免除自身责任。
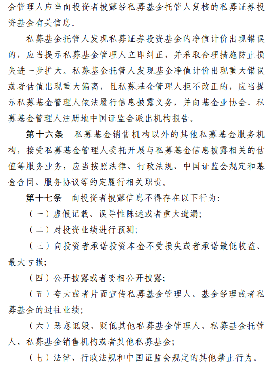
二是细化基本要求。 明确管理人应按基金合同约定的内容、渠道、方式、频率向投资者披露信息,并对自愿信息披露提出规范要求。明确托管人履行与托管业务相关的信息披露职责,以及对私募证券投资基金财务信息复核审查的要求。同时,明确禁止性行为,包括对投资业绩进行预测、承诺保本保收益或最大亏损、公开或变相公开披露等。
三是规范定期报告、强化临时报告和清算报告。 明确私募证券投资基金和私募股权投资基金的定期报告类型及具体内容。发生重大事件时,管理人应在5个工作日内编制临时报告并向投资者披露。清算公告、清算报告及相关信息也需及时披露。
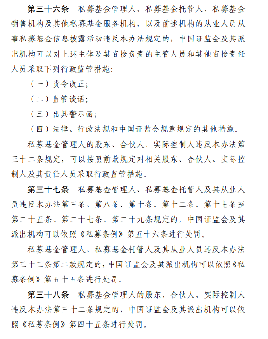
四是加强信息披露事务管理。 管理人和托管人应建立健全信息披露管理制度,指定专门部门和高级管理人员负责。股东、合伙人、实际控制人应配合履行披露义务。未公开信息需严格管控,相关资料保存期限不得少于二十年。
五是明确监督管理和法律责任。 证监会及其派出机构可依法采取责令改正、监管谈话、出具警示函等行政监管措施,并依照《私募条例》对违法行为进行处罚。违反规定的,可处以警告、通报批评及最高二十万元罚款。
十大要点!《办法》核心内容速览
扫描《办法》全文,十大核心要点值得重点关注:
1、投资者利益为根本:信息披露以保护投资者权益为核心,管理人、托管人、销售机构均应恪尽职守,公平对待投资者,向投资者披露私募基金信息,并保证所披露信息的真实性、准确性、完整性和及时性。私募基金销售机构不得对私募基金管理人提供的信息进行篡改。
2、穿透披露要求:投资其他私募基金或资管产品需披露底层资产情况,被投资机构应予以配合。
3、禁止承诺收益、禁止公开披露等行为:不得对投资业绩进行预测,不得承诺保本、最低收益或最大亏损。公开披露或者变相公开披露;虚假记载、误导性陈述或者重大遗漏;夸大或者片面宣传私募基金管理人、基金经理或者私募基金的过往业绩;恶意诋毁、贬低其他私募基金管理人、私募基金托管人、私募基金销售机构或者其他私募基金。
4、定期报告信披频率。证券类基金季度报告:每季度结束一个月内披露,内容包括净值、投资组合、关联交易、托管人复核意见等。应当在每年度结束之日起四个月内向投资者披露私募证券投资基金年度报告,包括季度内容及私募基金年度财务会计报告,财务会计报告应当对关联交易情况进行专项说明、同时披露外部审计意见、私募基金管理人报告,包括私募基金管理人基本情况、对投资策略和业绩表现的解释说明等。股权类基金半年度报告:每半年结束两个月内披露投资标的情况,包括投资标的名称、金额、比例、投资架构、权属确认等。在每年度结束之日起六个月内向投资者披露私募股权投资基金年度报告,经审计的私募基金年度财务会计报告、外部审计意见。财务会计报告应当对关联交易情况进行专项说明、私募基金管理人报告,包括私募基金管理人基本情况、对私募基金运作情况的解释说明等、已托管私募基金的私募基金托管人报告。
5、临时报告5个工作日内披露:发生重大事件(如更换管理人、变更基金经理、重大关联交易、主要投资标的出现重大不利情形等),应在5个工作日内披露。
6、托管人复核与监督:托管人需对证券类基金财务信息复核审查,发现净值计价错误应提示纠正,发现重大错误且管理人拒不改正的,需向监管报告。
7、建立健全信息披露管理制度,指定专门部门和高级管理人员负责信息披露事务。
私募基金管理人、私募基金托管人、私募基金销售机构及其他私募基金服务机构应当建立未公开信息管理制度,并加强对未公开信息的管控。从业人员不得泄露因职务便利获取的未公开信息,不得利用该信息从事或者明示、暗示他人从事相关的证券、期货交易活动。
8、资料保存不少于20年:信息披露相关文件资料保存期限自基金清算结束之日起不得少于二十年。
9、行政监管措施。证监会及其派出机构可以对违规主体及其直接负责的主管人员和其他直接责任人员采取责令改正、监管谈话、出具警示函等行政监管措施。
10、罚款标准明确。部分违法情形可给予警告或通报批评,并处十万元以下罚款;涉及金融安全且有危害后果的,并处二十万元以下罚款。对直接责任人员同等处罚。


















